z6mg·人生就是博(中国区)有限公司官网
首页
公司
教学
研究
招就
团队
作品
党建
z6mg人生就是博官网简介
现任领导
机构设置
联系我们
专业设置
团队建设
课程建设
科研项目
获奖成果
科创平台
就业信息
招生信息
教授
副教授
讲师
助教
行业导师
获奖作品
教师作品
员工作品
.
首页
研究
获奖成果
省·厅级
正文
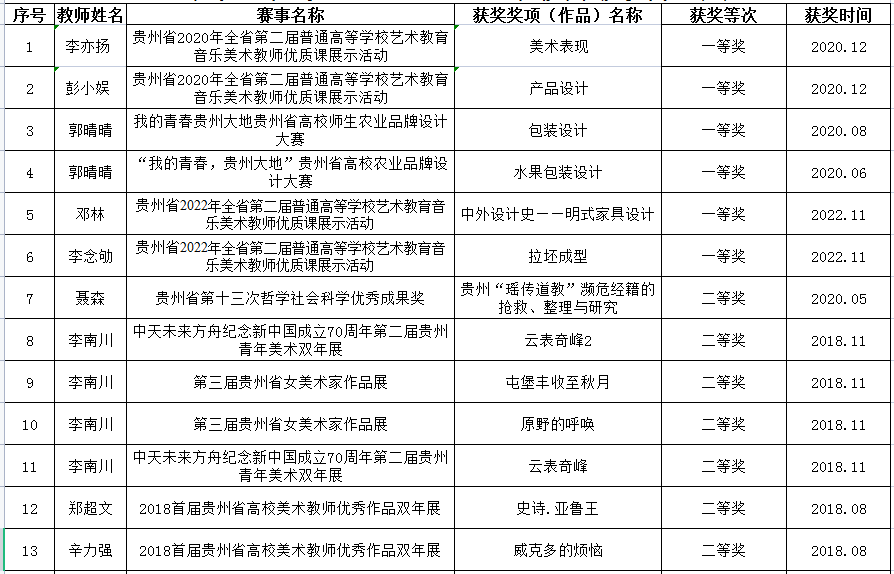
近五年公司教师获奖成果统计(省
发布日期:2023-02-27
编辑:
审核人:z6mg人生就是博官网超管
文章来源:
阅读次数:[]
[1]
[2]
[3]
[4]
下一页
【
关闭窗口
】
版权所有 copyright z6mg·人生就是博(中国区)有限公司官网 all rightRearved.